- 數位電子教程
- 數位電子 - 首頁
- 數位電子基礎
- 數字系統型別
- 訊號型別
- 邏輯電平與脈衝波形
- 數字系統元件
- 數字邏輯運算
- 數字系統優勢
- 數制
- 數制
- 二進位制數表示
- 二進位制運算
- 有符號二進位制運算
- 八進位制運算
- 十六進位制運算
- 補碼運算
- 進位制轉換
- 進位制轉換
- 二進位制轉十進位制
- 十進位制轉二進位制
- 二進位制轉八進位制
- 八進位制轉二進位制
- 八進位制轉十進位制
- 十進位制轉八進位制
- 十六進位制轉二進位制
- 二進位制轉十六進位制
- 十六進位制轉十進位制
- 十進位制轉十六進位制
- 八進位制轉十六進位制
- 十六進位制轉八進位制
- 二進位制程式碼
- 二進位制程式碼
- 8421 BCD碼
- 餘3碼
- 格雷碼
- ASCII碼
- EBCDIC碼
- 程式碼轉換
- 錯誤檢測與糾錯碼
- 邏輯閘
- 邏輯閘
- 與門
- 或門
- 非門
- 通用門
- 異或門
- 異或非門
- CMOS邏輯閘
- 使用二極體電阻邏輯的或門
- 與門與或門
- 雙電平邏輯實現
- 閾值邏輯
- 布林代數
- 布林代數
- 布林代數定律
- 布林函式
- 德摩根定理
- SOP和POS形式
- POS到標準POS形式
- 最小化技術
- 卡諾圖化簡
- 三變數卡諾圖
- 四變數卡諾圖
- 五變數卡諾圖
- 六變數卡諾圖
- 無關項
- 奎因-麥克斯韋方法
- 最小項和最大項
- 規範式和標準式
- 最大項表示
- 使用布林代數進行化簡
- 組合邏輯電路
- 數字組合電路
- 數字運算電路
- 多路選擇器
- 多路選擇器設計流程
- 多路選擇器通用門
- 使用4:1多路選擇器的2變數函式
- 使用8:1多路選擇器的3變數函式
- 多路分配器
- 多路選擇器與多路分配器
- 奇偶校驗位生成器和校驗器
- 比較器
- 編碼器
- 鍵盤編碼器
- 優先編碼器
- 譯碼器
- 算術邏輯單元
- 7段LED顯示器
- 程式碼轉換器
- 程式碼轉換器
- 二進位制轉十進位制轉換器
- 十進位制轉BCD轉換器
- BCD轉十進位制轉換器
- 二進位制轉格雷碼轉換器
- 格雷碼轉二進位制轉換器
- BCD轉餘3碼轉換器
- 餘3碼轉BCD轉換器
- 加法器
- 半加器
- 全加器
- 序列加法器
- 並行加法器
- 使用半加器的全加器
- 半加器與全加器
- 使用與非門的全加器
- 使用與非門的半加器
- 二進位制加減法器
- 減法器
- 半減器
- 全減器
- 並行減法器
- 使用兩個半減器的全減器
- 使用與非門的半減器
- 時序邏輯電路
- 數字時序電路
- 時鐘訊號和觸發
- 鎖存器
- 移位暫存器
- 移位暫存器應用
- 二進位制暫存器
- 雙向移位暫存器
- 計數器
- 二進位制計數器
- 非二進位制計數器
- 同步計數器設計
- 同步計數器與非同步計數器
- 有限狀態機
- 演算法狀態機
- 觸發器
- 觸發器
- 觸發器轉換
- D觸發器
- JK觸發器
- T觸發器
- SR觸發器
- 帶時鐘的SR觸發器
- 無時鐘的SR觸發器
- 帶時鐘的JK觸發器
- JK到T觸發器
- SR到JK觸發器
- 觸發方法:觸發器
- 邊沿觸發觸發器
- 主從JK觸發器
- 競爭冒險現象
- A/D和D/A轉換器
- 模數轉換器
- 數模轉換器
- DAC和ADC積體電路
- 邏輯閘的實現
- 用與非門實現非門
- 用與非門實現或門
- 用與非門實現與門
- 用與非門實現或非門
- 用與非門實現異或門
- 用與非門實現異或非門
- 用或非門實現非門
- 用或非門實現或門
- 用或非門實現與門
- 用或非門實現與非門
- 用或非門實現異或門
- 用或非門實現異或非門
- 使用CMOS的與非/或非門
- 使用與非門的全減器
- 使用2:1多路選擇器的與門
- 使用2:1多路選擇器的或門
- 使用2:1多路選擇器的非門
- 儲存器件
- 儲存器件
- RAM和ROM
- 快取記憶體儲存器設計
- 可程式設計邏輯器件
- 可程式設計邏輯器件
- 可程式設計邏輯陣列
- 可程式設計陣列邏輯
- 現場可程式設計門陣列
- 數字電子系列
- 數字電子系列
- CPU架構
- CPU架構
- 數位電子資源
- 數位電子 - 快速指南
- 數位電子 - 資源
- 數位電子 - 討論
時鐘訊號和觸發
在本章中,讓我們逐一討論時鐘訊號和觸發型別。
時鐘訊號
時鐘訊號是一種週期性訊號,其導通時間和關斷時間不必相同。當其導通時間和關斷時間相同時,我們可以將時鐘訊號表示為**方波**。下圖顯示了此時鐘訊號。
在上圖中,方波被視為時鐘訊號。該訊號在邏輯高電平(5V)保持一段時間,並在邏輯低電平(0V)保持相同的時間。此模式以某個時間週期重複。在這種情況下,**週期**將等於導通時間的兩倍或關斷時間的兩倍。
當導通時間和關斷時間不相同時,我們可以將時鐘訊號表示為**脈衝序列**。下圖顯示了此時鐘訊號。
在上圖中,脈衝序列被視為時鐘訊號。該訊號在邏輯高電平(5V)保持一段時間,並在邏輯低電平(0V)保持另一段時間。此模式以某個時間週期重複。在這種情況下,**週期**將等於導通時間和關斷時間的總和。
時鐘訊號週期的倒數稱為時鐘訊號的**頻率**。所有時序電路都由時鐘訊號驅動。因此,必須根據時鐘訊號的頻率選擇時序電路能夠執行的頻率。
觸發型別
以下是時序電路中使用的兩種可能的觸發型別。
- 電平觸發
- 邊沿觸發
電平觸發
時鐘訊號中存在兩個電平,即邏輯高和邏輯低。以下是兩種**電平觸發**型別。
- 正電平觸發
- 負電平觸發
如果時序電路在時鐘訊號處於**邏輯高電平**時執行,則這種觸發型別稱為**正電平觸發**。在下圖中突出顯示了它。
如果時序電路在時鐘訊號處於**邏輯低電平**時執行,則這種觸發型別稱為**負電平觸發**。在下圖中突出顯示了它。
邊沿觸發
時鐘訊號中發生兩種型別的轉換。這意味著,時鐘訊號要麼從邏輯低電平轉換到邏輯高電平,要麼從邏輯高電平轉換到邏輯低電平。
以下是基於時鐘訊號轉換的兩種**邊沿觸發**型別。
- 正邊沿觸發
- 負邊沿觸發
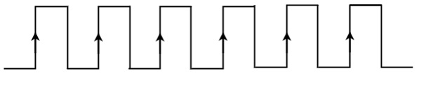
正邊沿觸發
如果時序電路由從邏輯低電平轉換到邏輯高電平的時鐘訊號驅動,則這種觸發型別稱為**正邊沿觸發**。它也稱為上升沿觸發。在下圖中顯示了它。
負邊沿觸發
如果時序電路由從邏輯高電平轉換到邏輯低電平的時鐘訊號驅動,則這種觸發型別稱為**負邊沿觸發**。它也稱為下降沿觸發。在下圖中顯示了它。
在接下來的章節中,我們將討論各種基於可用觸發型別的時序電路。