8212在模式0下的應用
我們在各種應用中使用英特爾8212。讓我們討論一下8212在模式0下的應用。
它充當門控緩衝器。
雙向匯流排驅動器。
用於中斷輸入埠。
基於RST提供八個指令。
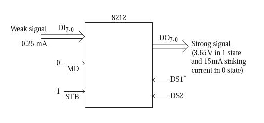
英特爾8212作為門控緩衝器:當8212工作在邏輯0時,它將弱邏輯訊號轉換為強邏輯訊號。8212在模式0下的輸出能夠在0狀態下吸收15 mA電流,這證明在1狀態下最小高輸出電壓接近3.65 V。當輸入訊號只能提供0.25 mA電流時,始終為Intel8212提供備份。因此,當8212在模式0下工作時,它始終充當緩衝器。

圖:8212作為門控緩衝器
雙向匯流排驅動器:有時,雙向緩衝適用於微處理器的數 據線。

圖:8212雙向匯流排驅動器
我們將兩個8212都工作在模式0。需要注意的是,它們連線為門控緩衝器。當方向控制等於0時,上部8212的DS1*變為0,因此左側的弱邏輯訊號將作為強邏輯訊號傳輸到右側。
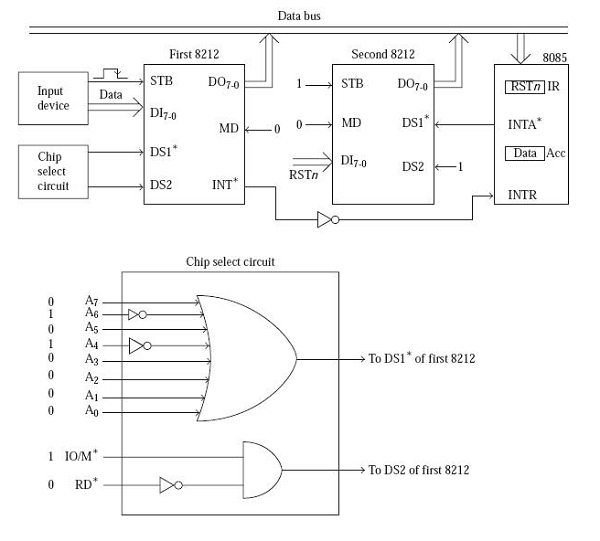
中斷輸入埠和RSTn中斷指令埠:下圖說明了8212的兩種應用。第一個8212作為執行中斷過程的輸入埠工作。在中斷過程之後,它與微處理器一起執行資料傳輸過程。第二個8212響應8085的INTA*向8085提供RSTn程式碼。

圖:中斷輸入埠和RSTn提供埠

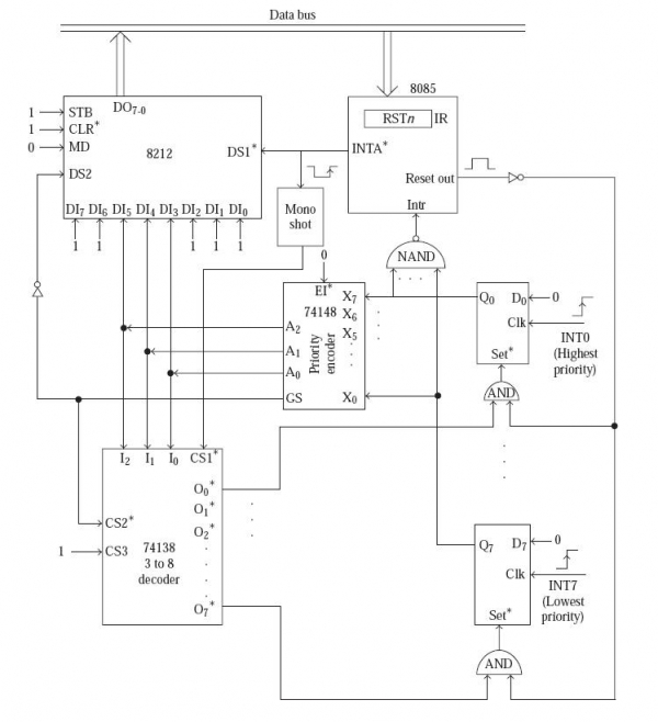
八個RST指令的提供者:在8085中,我們有TRAP、RST7.5、RST6.5、RST5.5和INTR五個中斷引腳。例如,我們有超過五個想要執行中斷驅動資料傳輸方案的輸入輸出裝置。

圖:多個裝置在INTR引腳上中斷
從圖中可以看出,每當裝置產生中斷請求時,觸發器D的輸出Q將復位為0。最初,所有觸發器輸出都設定為1,表示8085的復位輸出訊號。

圖:8212作為八個RSTn指令的提供者
8085的輸出INTA*連線到8212的DS1*輸入。

如果GS = 0,則意味著A2、A1、A0輸出是有意義的。
如果EI* = 0且EO = 1,則GS = 0。
如果至少一個X7到X0輸入處於活動狀態(即0),則EO輸出將為1。
圖:74148優先編碼器的真值表
需要注意的是,RST指令的程式碼是11nnn111,其中nnn可以取值從000(對於RST0)到111(對於RST7)。因此,8212的資料輸入必須具有取決於編碼器輸出優先順序的RSTn程式碼。
資料結構
網路
關係資料庫管理系統(RDBMS)
作業系統
Java
iOS
HTML
CSS
Android
Python
C語言程式設計
C++
C#
MongoDB
MySQL
Javascript
PHP