8212 在模式 1 中的應用
讓我們討論以下兩個應用
低序地址鎖存器
帶中斷的輸出埠。
Intel 8212 作為低序地址鎖存器 − 在這裡,低序地址線路和資料線路被複用且可用作 AD7-0。方便將地址多次用作許多地址,並且會在不同的線路中分隔資料。舉例來說,如果我們在基於 8085 的系統中連線如 2716 這樣的晶片,則 2716 需要其地址引腳中的 11 位位地址,並且這裡有 8 位引腳專用於資料。現在將 AD7-0 引腳從 8085 連線到 2716 的 LS 8 地址引腳,地址將僅在一個完整機器週期中在一個時鐘週期內可用。因此,需要對地址和資料進行解複用

圖 8212 低序地址鎖存器
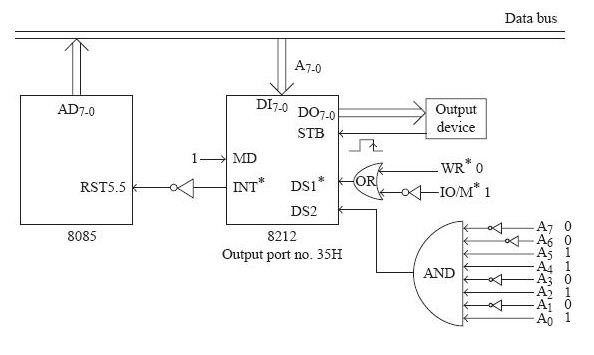
**Intel 8212 作為帶中斷的輸出埠** − 當任何輸出裝置想要執行受驅動的中斷資料傳輸時,都會在 STB 引腳上傳送一個正脈衝。

圖 8212 表現為帶中斷的輸出埠
由 STB 產生的低至高的轉換有助於啟用 INT*。這將導致沿 RST5.5 線中斷 8085。現在,程式控制已傳輸到位置 5.5 * 8。這裡我們有一個指令可以立即直接轉到 2600H。因此,2600H ISS for RST5.5 會立即啟動,無需延遲。
廣告
資料結構
網路
RDBMS
作業系統
Java
iOS
HTML
CSS
Android
Python
C 程式設計
C++
C#
MongoDB
MySQL
Javascript
PHP