如何在 Matplotlib 中清晰地繪製 statsmodels 線性迴歸 (OLS)?
我們可以繪製 statsmodels 線性迴歸 (OLS),其中曲線非線性,但資料是線性的。
步驟
設定圖形大小並調整子圖之間和周圍的填充。
要建立一個新圖形,我們可以使用 **seed()** 方法。
初始化樣本數和 sigma 變數。
使用 numpy 建立線性資料點 x、X、**beta、t_true**、y 和 **res**。
**Res** 是一個普通最小二乘法類例項。
計算標準差。預測的置信區間適用於 WLS 和 OLS,不適用於一般 GLS,即獨立但非同分佈的觀測值。
使用 **subplot()** 方法建立圖形和一組子圖。
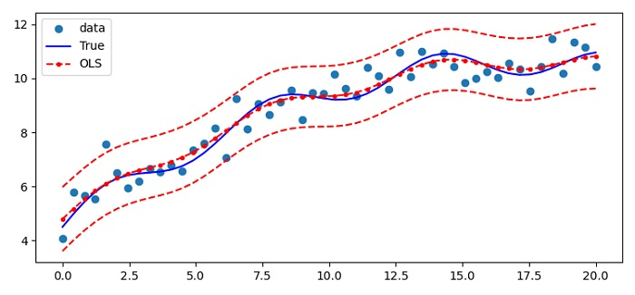
使用 **plot()** 方法繪製所有曲線,並使用 **(x, y)、(x, y_true)、(x, res.fittedvalues)、(x, iv_u)** 和 **(x, iv_l)** 資料點。
在繪圖中放置圖例。
要顯示圖形,請使用 **show()** 方法。
示例
import numpy as np from matplotlib import pyplot as plt from statsmodels import api as sm from statsmodels.sandbox.regression.predstd import wls_prediction_std plt.rcParams["figure.figsize"] = [7.50, 3.50] plt.rcParams["figure.autolayout"] = True np.random.seed(9876789) nsample = 50 sig = 0.5 x = np.linspace(0, 20, nsample) X = np.column_stack((x, np.sin(x), (x - 5) ** 2, np.ones(nsample))) beta = [0.5, 0.5, -0.02, 5.] y_true = np.dot(X, beta) y = y_true + sig * np.random.normal(size=nsample) res = sm.OLS(y, X).fit() prstd, iv_l, iv_u = wls_prediction_std(res) fig, ax = plt.subplots() ax.plot(x, y, 'o', label="data") ax.plot(x, y_true, 'b-', label="True") ax.plot(x, res.fittedvalues, 'r--.', label="OLS") ax.plot(x, iv_u, 'r--') ax.plot(x, iv_l, 'r--') ax.legend(loc='best') plt.show()
輸出

廣告
資料結構
網路
RDBMS
作業系統
Java
iOS
HTML
CSS
Android
Python
C 程式設計
C++
C#
MongoDB
MySQL
Javascript
PHP