- Amazon Q 教程
- Amazon Q - 首頁
- Amazon Q - 簡介
- Amazon Q 商業版使用者指南
- Amazon Q 商業版 - 工作流程
- Amazon Q 商業版 - 關鍵概念
- Amazon Q 商業版 - 訂閱層級和索引型別
- Amazon Q 商業版 - 服務配額
- Amazon Q 商業版 - 文件屬性
- Amazon Q 商業版 - 設定
- Amazon Q 商業版 - Identity Center 目錄
- Amazon Q 商業版 - Identity Center 整合應用程式
- Amazon Q 商業版 - Identity Federation 應用程式
- Amazon Q 商業版 - 資料來源聯結器
- Amazon Q 商業版 - 增強應用程式
- Amazon Q 商業版 - 功能
- Amazon Q 商業版 - 安全性
- Amazon Q 商業版 - 監控
- Amazon Q 商業版 API 參考
- Amazon Q 商業版 - API 概述
- Amazon Q 商業版 - API 參考
- Amazon Q 商業版 - 支援的操作
- Amazon Q 商業版 - 支援的資料型別
- Amazon Q 商業版 - 通用引數
- Amazon Q 商業版 - 常見錯誤
Amazon Q 商業版 - 工作流程
Amazon Q 商業版允許您使用公司資料和 AI 知識(或僅使用公司資料)為您的組織建立一個聊天應用程式。管理員和使用者的工作流程不同,本文涵蓋了這兩種流程。
管理員工作流程
Amazon Q 商業版使用AWS IAM Identity Center連線到您的員工使用者。這允許進行身份聯合,使使用者能夠使用一組登入憑據訪問多個應用程式。作為管理員使用者,在配置 Amazon Q 商業版應用程式時,您需要決定是使用IAM Identity Center還是AWS Identity and Access Management (IAM)來管理對應用程式的訪問。此選擇會影響應用程式建立過程。
- 如果已在您的組織中設定了 IAM Identity Center,Amazon Q 商業版將自動連線到它。這允許您根據公司目錄使用者和組管理訪問許可權。您還將獲得準確的計費和可擴充套件的配置,以滿足您的 Amazon Q 商業版用例。
- 如果尚未啟用 IAM Identity Center,請與您的 AWS 管理員合作,為您的組織啟用它。這將使他們能夠完全控制並確保準確的計費以及 Amazon Q 商業版在多個 AWS 賬戶和整合中的靈活擴充套件。如果無法實現,您可以透過 Amazon Q 商業版控制檯自行啟用它,但這會將您的部署限制在單個 AWS 區域和賬戶。
- 如果您無法使用任何 IAM Identity Center 選項,您仍然可以使用 IAM Federation(OIDC 或 SAML)來設定 Amazon Q 商業版。這允許使用者訪問,但限制了可擴充套件性和與其他 AWS 應用程式的整合。
管理員工作流程條件
- 如果您在多個 AWS 賬戶中擁有帶有 IAM Identity Center 賬戶例項的 Amazon Q 商業版部署,則每個 AWS 賬戶的使用者訂閱將單獨計費。
- 如果您擁有透過 IAM 進行 IAM 聯合到多個 AWS 賬戶的 Amazon Q 商業版部署,則每個 AWS 賬戶的使用者訂閱將單獨計費。
以下部分概述了使用 IAM Identity Center 和透過 IAM 進行身份聯合建立應用程式的管理員工作流程。
應用程式的管理員工作流程
使用 AWS IAM Identity Center
要使用 AWS IAM Identity Center 管理終端使用者對 Amazon Q 商業版應用程式的訪問,您需要建立一個 IAM Identity Center 例項併為您的 Amazon Q 商業版應用程式配置它。這允許您根據組織的身份提供商管理訪問許可權。
作為管理員,請使用 IAM Identity Center 管理使用者並透過完成以下步驟建立 Amazon Q 商業版應用程式環境。
- 要設定您的 Amazon Q 商業版環境,請啟用IAM Identity Center 例項並連線您的身份源。這可以在組織級別或賬戶級別完成。
- 連線 IAM Identity Center 例項,用於您的 Amazon Q 商業版應用程式環境,其中添加了使用者和組。
- 建立一個完全配置的 Amazon Q 商業版應用程式,為您的網路體驗提供支援,並連線到 IAM Identity Center。
- 為應用程式環境選擇檢索器和索引型別。
- 新增組和使用者以訪問 Amazon Q 商業版網路體驗並設定其訂閱。請注意,即使沒有使用者也會建立應用程式環境,但需要至少一個已訂閱使用者才能正常執行。
- 配置管理員控制、聊天相關性、外掛和功能(包括 Amazon Q 應用程式),以增強終端使用者的網路體驗。
- 然後,與您已訂閱的終端使用者共享 Amazon Q 商業版生成的網路體驗 URL,以便他們可以登入並開始聊天。
當您使用控制檯建立應用程式環境時,Amazon Q 商業版會為您建立一個網路體驗。如果您使用 API,則需要自己建立網路體驗。
只有管理員才能建立和升級使用者訂閱。
使用 IAM 進行身份聯合
Amazon Q 商業版使用透過 IAM 進行的身份聯合來管理終端使用者對應用程式的訪問。這意味著您的應用程式直接從您的身份提供商獲取使用者身份。作為管理員,您可以透過完成以下步驟使用 IAM Identity Federation 建立和配置 Amazon Q 商業版應用程式環境。
- 透過配置和連結外部身份提供商與 AWS IAM 連線。
- 建立一個完全配置的 Amazon Q 商業版應用程式,為您的網路體驗提供支援,並透過 IAM 連線到您的身份提供商。
- 為應用程式環境選擇檢索器和索引型別。
- 透過新增訂閱和建立 Amazon Q 商業版網路體驗來管理終端使用者的訪問許可權。
- 要增強終端使用者的 Amazon Q 商業版網路體驗,您可以自定義和配置各種功能。這包括使用外掛、安排會議和調整聊天相關性。您還可以配置管理員級控制。
- 與您已訂閱的終端使用者共享網路體驗 URL(您的自定義 URL 或 Amazon Q 商業版生成的 URL),以便他們可以登入並開始聊天。
使用者工作流程
如果您是使用組織的 Amazon Q 商業版網路體驗的終端使用者,則執行以下步驟。
- 轉到組織的 Amazon Q 商業版 URL 並使用您的憑據登入。
- 開始聊天並向組織的 Amazon Q 商業版網路體驗提問。例如,您可以從以下選項中選擇
- 提問:Amazon Q 商業版將根據可訪問的企業資料提供答案。然後,提出後續問題以繼續對話。
- 驗證響應來源:每個 Amazon Q 商業版答案都會引用用於生成它的源文件。
- 內容摘要:Amazon Q 商業版可以總結電子郵件訊息執行緒。
- 建立大綱和草稿:使用 Amazon Q 商業版為文件建立大綱和模板。
- 執行外掛操作:使用外掛執行任務,例如透過 Amazon Q 商業版在第三方應用程式中建立工單。
- 如果您的問題需要公司資料之外的資訊,Amazon Q 商業版無法回答。但是,如果您的管理員允許,Amazon Q 商業版可以使用其自身的知識來回應。
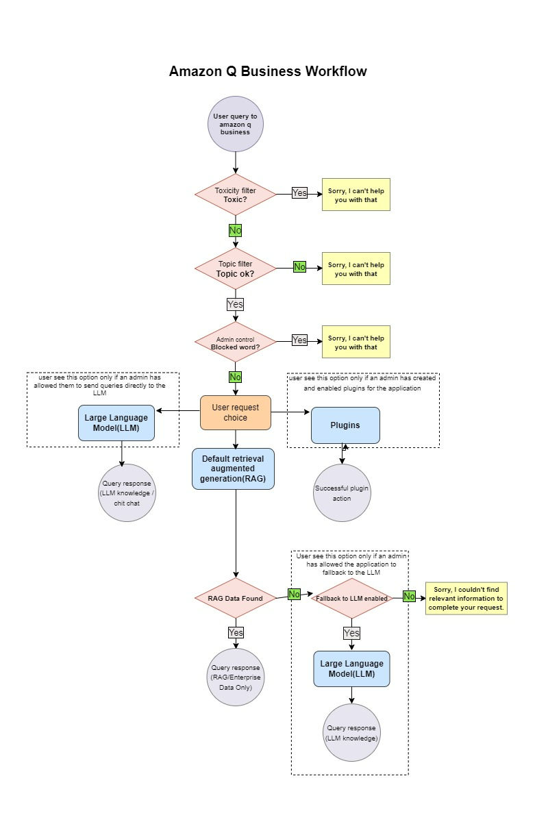
下圖顯示了 Amazon Q 商業版如何響應聊天請求。

工作流程結論
在網路體驗聊天期間響應終端使用者查詢時,Amazon Q 商業版執行以下操作
- Amazon Q 商業版使用選定的檢索器查詢與您的查詢相關的文件,同時遵守管理員設定的訪問控制和授權。
- Amazon Q 商業版使用公司資料、其自身的知識或兩者的組合來回答您的問題,具體取決於管理員設定。
- 將生成的響應返回給終端使用者。Amazon Q 商業版為每個答案分配一個唯一的MessageId 用於跟蹤。