如何在 R 中繪製兩個直方圖?
考慮一下資料幀 -
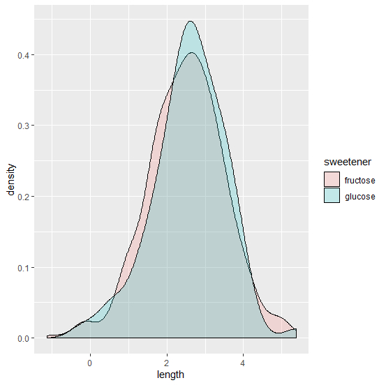
> glucose <- data.frame(length = rnorm(100, 2.5)) > fructose <- data.frame(length = rnorm(500, 2.5))
我們需要合併這兩個資料幀,但在這樣做之前,我們必須在每個資料幀中建立一個新列來建立其標識
> glucose$sweetener <- 'glucose' > fructose$sweetener <- 'fructose' > sweeteners <- rbind(glucose, fructose)
現在,讓我們建立直方圖
> library(ggplot2) > ggplot(sweeteners, aes(length, fill = sweetener)) + geom_density(alpha = 0.2)

廣告
資料結構
網路
關係型資料庫管理系統
作業系統
Java
iOS
HTML
CSS
Android
Python
C 程式設計
C++
C#
MongoDB
MySQL
Javascript
PHP