如何在同一 R 圖中建立兩條折線圖?
我們可以在繪製第一張圖表之後透過使用 lines 函式做到這一點。
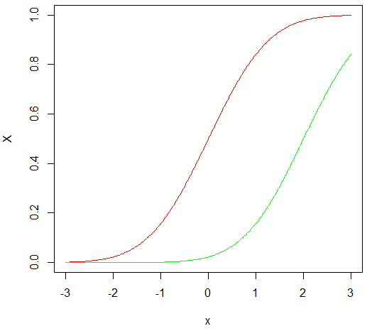
示例
> x <- seq(-3, 3, 0.025) > X1 <- pnorm(x) > X2 <- pnorm(x, 2, 1) > plot(x, X1, type="l",col="red", ylab="X") > lines(x, X2, col="green")

廣告
我們可以在繪製第一張圖表之後透過使用 lines 函式做到這一點。
> x <- seq(-3, 3, 0.025) > X1 <- pnorm(x) > X2 <- pnorm(x, 2, 1) > plot(x, X1, type="l",col="red", ylab="X") > lines(x, X2, col="green")
