如何在 Matplotlib 中繪製多個 X 或 Y 軸?
要繪製多個 X 或 Y 軸,我們可以使用 twinx() 或 twiny() 方法,我們可以採取以下步驟:
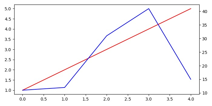
使用 subplots() 方法建立一個圖形和一組子圖。
在左邊的 Y 軸刻度上繪製 [1, 2, 3, 4, 5] 資料點。
使用 twinx() 方法建立一個具有共享 X 軸但獨立 Y 軸的 Axes,ax2。
在右邊的 Y 軸刻度上繪製 [11, 12, 31, 41, 15] 資料點,並使用藍色。
使用 tight_layout() 方法調整子圖之間的和周圍的填充。
使用 show() 方法顯示圖形。
示例
import matplotlib.pyplot as plt plt.rcParams["figure.figsize"] = [7.00, 3.50] plt.rcParams["figure.autolayout"] = True fig, ax1 = plt.subplots() ax1.plot([1, 2, 3, 4, 5], color='red') ax2 = ax1.twinx() ax2.plot([11, 12, 31, 41, 15], color='blue') fig.tight_layout() plt.show()
輸出

廣告
資料結構
網路
RDBMS
作業系統
Java
iOS
HTML
CSS
Android
Python
C 程式設計
C++
C#
MongoDB
MySQL
Javascript
PHP