如何使用 Matplotlib 在 Python 中繪製向量?
使用 matplotlib 在 Python 中繪製向量,我們可以執行以下步驟:
建立 2×3 維度的矩陣。
建立原點,作為向量的起點。
使用**quiver() **方法繪製 3D 箭頭欄位,其中包括 **origin、data、colors**和 **scale=15**。
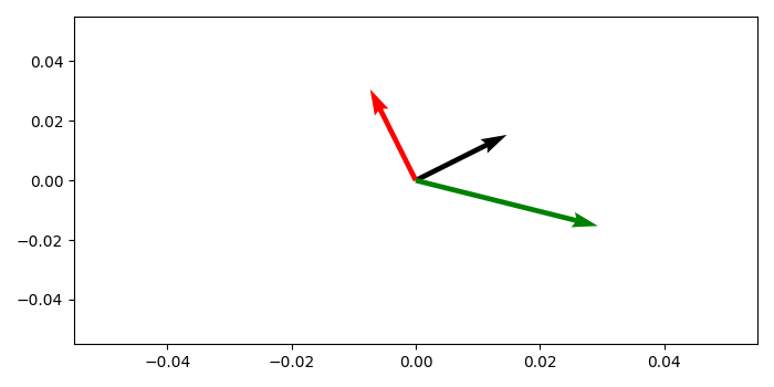
示例
import numpy as np from matplotlib import pyplot as plt plt.rcParams["figure.figsize"] = [7.00, 3.50] plt.rcParams["figure.autolayout"] = True data = np.array([[2, 1], [-1, 2], [4, -1]]) origin = np.array([[0, 0, 0], [0, 0, 0]]) plt.quiver(*origin, data[:, 0], data[:, 1], color=['black', 'red', 'green'], scale=15) plt.show()
輸出

廣告
資料結構
網路
RDBMS
作業系統
Java
iOS
HTML
CSS
Android
Python
C 程式設計
C++
C#
MongoDB
MySQL
JavaScript
PHP