在計算理論中解釋多磁帶圖靈機?
具有多個磁帶的圖靈機(TM)稱為多磁帶圖靈機。
每個磁帶都有自己的讀/寫磁頭。
對於 N 磁帶圖靈機
M={( Q,X, ∑,δ,q0,B,F)}
我們將多磁帶圖靈機定義為具有 k 個磁帶和 k 個磁頭獨立移動的機器(多軌跡圖靈機的推廣)。
δ=QxXN ->Q x XN x {L,R}N
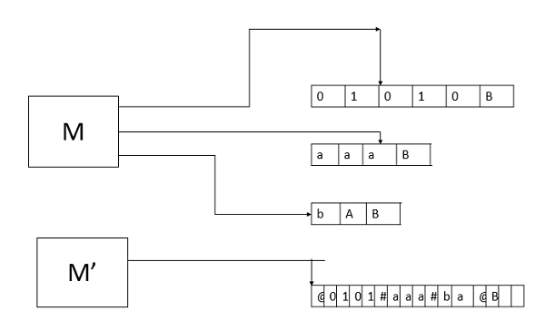
每個 TM 都有自己的讀寫磁頭,但狀態對所有磁頭都是共有的。多磁帶 TM 如下所示:

在每個步驟(轉換)中,TM 讀取所有磁頭掃描的符號,根據這些符號和當前狀態,每個磁頭寫入、向右或向左移動,以及控制單元進入新狀態。
磁頭的動作彼此獨立。
示例
將兩個數字(每個數字都表示為一個一元字串)相乘以得到第三個數字,這對於簡單的圖靈機來說很難做到,但對於三磁帶機器來說卻相當簡單。
計算開始前的磁帶 計算開始前第二次加法的磁帶

首先檢查這兩個數字是否為零:
(0,(B,B ,B ),(B,B ,B ),(S, S, S), Halt) 兩者都為零
(0,(B, 1, B),(B, 1,B ),(S, S, S), Halt) 第一個為零
(0,(1,B ,B ),(1,B ,B ),(S, S, S), Halt) 第二個為零
(0,(1, 1, B),(1, 1B, ),(S, S, S), 1) 兩者都不為零
將第二個磁帶上的數字加到第三個磁帶上:
(1,(1, 1,B ),(1, 1, 1),(S, R, R), 1) 複製
(1,(1,B ,B ),(1,B ,B ),(S, L, S), 2) 完成複製
將第二個磁帶的磁頭移動到數字的左端;將第一個數字的磁頭向右移動一個單元格:
(2,(1, 1,B ),(1, 1,B ),(S, L, S), 2) 移動到左端
(2,(1,B ,B ),(1,B ,B ),(R, R, S), 3) 兩種型別都向右移動一個單元格
檢查第一個磁帶磁頭以檢視是否已執行所有加法:
(3,(B, 1,B ),(B, 1,B ),(S, S, L), Halt) 完成
(3,(1, 1,B ),(1, 1,B ),(S, S, S), 1) 執行另一個加法

每個多磁帶 TM 都有一個等效的單磁帶 TM。
如果 M 有 k 個磁帶,則 M0 透過在其單個磁帶上儲存相同的資訊來模擬 k 個磁帶的效果。
使用新的符號 # 作為分隔符來分隔不同磁帶的內容(標記相關磁帶部分的左/右端)。
M0 還必須跟蹤每個磁帶上磁頭的位置。
在磁帶符號上寫一個帶點的符號以標記該磁帶上磁頭所在的位置。帶點符號只是新增到磁帶字母表中的新符號。
如果一個 T 的磁帶磁頭的移動導致 M0 的磁頭撞到 # 或 #,則必須移動磁帶的該側以騰出空間用於新的磁帶單元格。
資料結構
網路
關係型資料庫管理系統
作業系統
Java
iOS
HTML
CSS
Android
Python
C 程式設計
C++
C#
MongoDB
MySQL
Javascript
PHP