設計一個圖靈機,反轉包含 a 和 b 的字串
我們的目標是設計一個圖靈機 (TM),以反轉包含字母表 {a,b} 中的 a 和 b 的字串。
示例
輸入 − aabbab
輸出 − babbaa
演算法
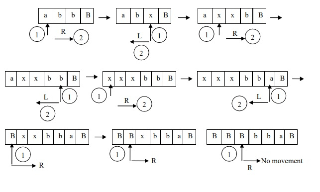
Step 1: Move to the last symbol, replace x for a or x for b and move right to convert the corresponding B to „a‟ or „b‟ accordingly. Step 2: Move left until the symbol left to x is reached. Step 3: Perform step 1 and step 2 until „B‟ is reached while traversing left. Step 4: Replace every x to B to make the cells empty since the reverse of the string is performed by the previous steps.
圖靈機 (TM) 的轉換圖如下 −

讓我們考慮一個示例來檢查給定的輸入是否被反轉 −
輸入字串 - abb。
預期輸出 - {bba}
因此,TM 如下 −

廣告
資料結構
網路
RDBMS
作業系統
Java
iOS
HTML
CSS
Android
Python
C 程式設計
C++
C#
MongoDB
MySQL
Javascript
PHP