什麼是 Pylab?
在本文中,我們將向您展示 seaborn 和 matplotlib 庫在 Python 中用於資料視覺化的區別。
MATLAB 通常被認為是建立圖形和圖表最強大的工具,但並非每個人都能使用它。在 Python 中,有幾個互動式模組允許我們在輸出中繪製圖形和圖表,但我們將重點關注透過匯入函式為我們提供類似 MATLAB 的名稱空間的模組。
Python PyLab 模組
PyLab 是 Matplotlib 面向物件繪相簿的過程介面。Matplotlib 是整個包;matplotlib.pyplot 是 Matplotlib 中的一個模組;而 PyLab 是與 Matplotlib 一起安裝的模組。
Python PyLab 模組
PyLab 是 Matplotlib 面向物件繪相簿的過程介面。Matplotlib 是整個包;matplotlib.pyplot 是 Matplotlib 中的一個模組;而 PyLab 是與 Matplotlib 一起安裝的模組。
PyLab 是一個便捷模組,它在一個名稱空間中批次匯入 matplotlib.pyplot(用於繪圖)和 NumPy(用於數學和陣列操作)。儘管許多示例使用 PyLab,但它不再推薦。
安裝
PyLab 模組與 Matplotlib 包同時安裝。但是,如果我們希望在 Python 程式中使用此模組,則必須首先確保 Matplotlib 模組已安裝在我們的系統上。如果系統上尚未安裝 Matplotlib,我們可以使用命令提示符終端 shell 中的 pip 安裝程式命令來安裝 Matplotlib 模組,從而獲得 PyLab 模組。
pip install matplotlib
基本繪圖
使用plot() 函式繪製曲線。它接受一對長度相同的陣列(或序列)−
演算法(步驟)
使用 plot() 函式繪製曲線。它接受一對長度相同的陣列(或序列)−
演算法(步驟)
以下是執行所需任務的演算法/步驟−
使用 import 關鍵字,從numpy、pylab 模組匯入所有函式(用 * 表示)。
使用numpy.linspace() 函式(相對於區間均勻返回數字空間)在 x 軸上生成隨機點。
將 y 軸值作為 x 軸值的平方。
使用 plot() 函式繪製 x、y 值。
使用 show() 函式顯示繪圖。
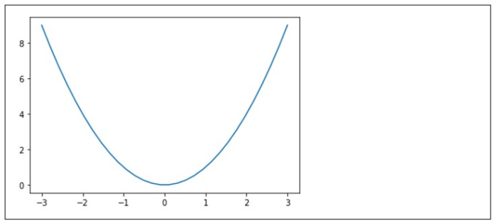
示例
以下程式使用 pylab 模組的 plot() 函式返回基本繪圖−
# importing all functions from numpy module from numpy import * # importing all functions from pylab module from pylab import * # x-axis of the curve x = linspace(-3, 3, 30) # y-axis of the curve y = x**2 # plotting the curve of x and y axis plot(x, y) # displaying the plot show()
輸出
執行上述程式後,將生成以下輸出−

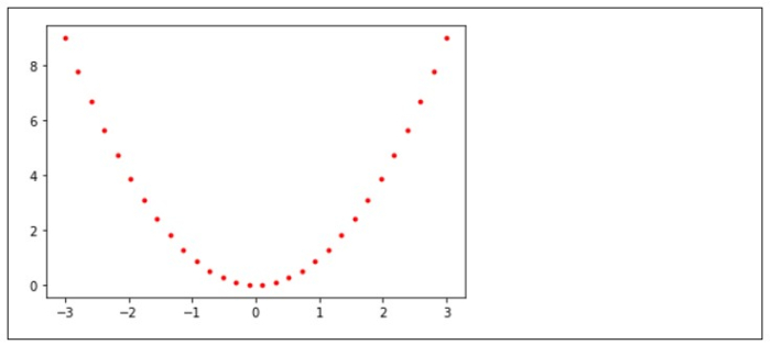
高階繪圖
除了 x 和 y 變數引數之外,我們還可以利用 plot() 函式中的一些變數來使用 PyLab 模組繪製更具互動性的曲線。要列印符號線而不是曲線中的直線,我們必須向 plot() 函式傳遞額外的字串引數。
除此之外,我們可以列印除輸出曲線中繪製的預設顏色以外的其他顏色的線條,並且我們必須遵循相同的指令集才能做到這一點。為了使輸出中顯示的曲線線以我們選擇的顏色列印,必須將顏色引數作為附加引數傳遞給 plot() 函式。
要繪製符號而不是線條,請提供額外的字串引數。
| 符號 | - , –, -., , . , , , o , ^ , v , < , > , s , + , x , D , d , 1 , 2 , 3 , 4 , h , H , p , | , _ |
|---|---|
| 顏色 | b, g, r, c, m, y, k, w |
numpy.linspace(start, stop, num = 50, endpoint = True, retstep = False, dtype = None)
引數
start(可選)− 它是區間範圍的起始值。預設為 0。
stop− 它是區間範圍的結束值。
num(可選)− 要生成的樣本數(int)
retstep− 如果為 True,則返回 (samples, step)。預設情況下,Restep 設定為 False。
dtype− 它是結果陣列的型別
示例
以下程式使用 pylab 模組的 plot() 函式返回高階繪圖,並對繪圖添加了一些樣式,例如顏色、繪圖型別−
# importing all functions from numpy module from numpy import * # importing all functions from pylab module from pylab import * # x-axis values of the curve x = linspace(-3, 3, 30) # y-axis of the curve y = x**2 # plotting the curve of x and y axis in red color with dotted lines(.) plot(x, y, 'r.') # displaying the plot show()
輸出
執行上述程式後,將生成以下輸出−

示例 2
以下程式使用 pylab 模組返回多個繪圖−
# importing all functions from numpy module from numpy import * # importing all functions from pylab module from pylab import * # Multiple variables defined for multiple plot() functions a = linspace(7, 8, 9, 10) b = linspace(2, 3, 4, 5) c = linspace(3, 5, 7, 9) x = a ** 2 y = b ** 2 z = c ** 2 # Using the plot() function several times plot(a, x, 'y-') plot(b, y, 'c--') plot(c, z, 'g.') # displaying the plot show()
輸出
執行上述程式後,將生成以下輸出−

如輸出所示,我們繪製了多條曲線並透過在程式中多次呼叫 plot() 函式將它們疊加。
結論
在本教程中,我們學習了 PyLab 模組,它為我們提供了一個類似 MATLAB 的名稱空間,並且對於使用 Python 程式繪製多用途曲線非常有用。透過將 PyLab 和 Numpy 模組中的函式匯入程式,我們能夠在輸出中繪製各種型別的曲線。在我們介紹基本繪圖之後,我們繪製了帶有符號線或/和線條顏色的曲線,並且我們疊加了曲線。
資料結構
網路
關係型資料庫管理系統
作業系統
Java
iOS
HTML
CSS
Android
Python
C 程式設計
C++
C#
MongoDB
MySQL
Javascript
PHP