- VBScript 教程
- VBScript - 主頁
- VBScript - 概述
- VBScript - 語法
- VBScript - 啟用
- VBScript - 放置
- VBScript - 變數
- VBScript - 常量
- VBScript - 運算子
- VBScript - 決策
- VBScript - 迴圈
- VBScript - 事件
- VBScript - Cookie
- VBScript - 數字
- VBScript - 字串
- VBScript - 陣列
- VBScript - 日期
- VBScript 高階
- VBScript - 過程
- VBScript - 對話方塊
- VBScript - 面向物件
- VBScript - 正則表示式
- VBScript - 錯誤處理
- VBScript - 其他語句
- VBScript 有用資源
- VBScript - 問題與解答
- VBScript - 快速指南
- VBScript - 有用資源
- VBScript - 討論
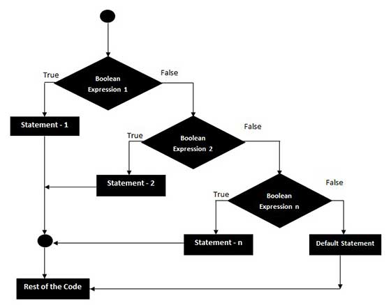
VBScript If..ElseIf..Else 語句
一個 If 語句後跟一個或多個 ElseIf 語句,其中包含布林表示式,然後後跟一個預設 else 語句,當所有條件變為 false 時執行此語句。
語法
VBScript 中 If-ElseIf-Else 語句的語法為 ―
If(boolean_expression) Then Statement 1 ..... ..... Statement n ElseIf (boolean_expression) Then Statement 1 ..... .... Statement n ElseIf (boolean_expression) Then Statement 1 ..... .... Statement n Else Statement 1 ..... .... Statement n End If
流程圖
示例
<!DOCTYPE html>
<html>
<body>
<script language = "vbscript" type = "text/vbscript">
Dim a
a = -5
If a > 0 Then
Document.write "a is a POSITIVE Number"
ElseIf a < 0 Then
Document.write "a is a NEGATIVE Number"
Else
Document.write "a is EQUAL than ZERO"
End If
</script>
</body>
</html>
執行以上程式碼時,將產生以下結果 ―
a is a NEGATIVE Number
vbscript_decisions.htm
廣告