使用 C++ 刪除與節點連線的邊,使得三個給定節點位於不同的樹中
假設我們給定一棵二叉樹,以及這棵二叉樹中的三個節點。我們需要將其中一個節點完全與樹斷開連線。斷開該節點連線後,會得到三棵不同的樹。這三個給定節點分別位於其中一棵樹中,或者這三個給定節點都不能存在於同一棵樹中。
斷開節點連線意味著我們將刪除該節點到所有其他節點的所有邊。
示例
例如,假設我們有一棵樹,其中包含三個節點 18、15 和 17,如下所示:

如果任務是刪除節點 12,我們需要切斷它與子樹的連線,如下所示:

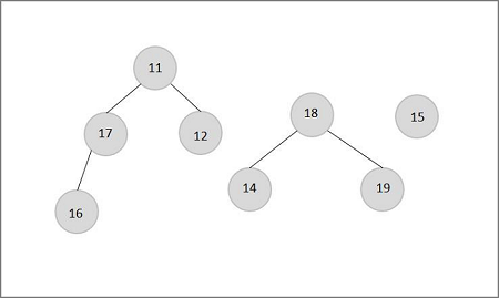
刪除後,三棵樹將為:
T1: {14, 18, 19}
T2: {15},
T3: {11,12,16,17}

我們可以看到,透過斷開元素 12 與樹的連線,我們得到了三棵樹,並且所有三個節點都位於三棵不同的樹中。給定的C++ 程式碼顯示節點 18 和 15 的最近公共祖先是 12。因此,刪除 12 上方的節點將不起作用。節點 15 和 17 的 LCA 是 11,節點 18 和 17 的 LCA 是 11。
正如我們觀察到的,
LCA(18, 15) = 12
LCA(15, 17) =11
LCA(18, 17) = 11
我們觀察到 11 出現在 (15,17) 和 (18,17) 中,刪除其中一個將不起作用,因為另外兩個仍然連線。12 只出現一次,斷開它將斷開其他兩個節點的連線。斷開這個節點也將斷開 LCA 11 的連線。這兩個節點導致了相同的 LCA,現在它們不再連線在一起。如果你在這裡感到困惑,請嘗試舉個例子並自己解決。
所以我們只需要找到所有三個節點之間的 LCA,並選擇不重複的那個。
正式地說,如果:
LCA(a, b) = l
LCA(b, c) = m
LCA(a, c) = k
那麼如果 m==k,則答案為l;如果 m==k,則答案為l;如果 l==k,則答案為m。
注意:這有點難以理解,所以我建議你舉一些例子並自己解決。
#include <iostream> using namespace std; class Node { public: int value; Node *left, *right; Node(int value) { this->value = value; left = right = NULL; } }; Node* lca(Node* root, int key1, int key2) { if (root == NULL) { return NULL; } if (root->value == key1 || root->value == key2) { return root; } Node* llca = lca(root->left, key1, key2); Node* rlca = lca(root->right, key1, key2); if (llca && rlca) { return root; } return (llca != NULL) ? llca : rlca; } Node* solve(Node* root, int a, int b, int c) { Node* l = lca(root, a, b); Node* m = lca(root, b, c); Node* k = lca(root, c, a); if (l->value == m->value) { return k; } else if (l->value == k->value) { return m; } else { return l; } } int main() { Node* root = new Node(11); root->left = new Node(12); root->right = new Node(13); root->left->left = new Node(14); root->left->right = new Node(15); root->left->left->left = new Node(18); root->left->left->right = new Node(19); root->right->left = new Node(16); root->right->right = new Node(17); cout << "Disconnect node with value: " << solve(root, 18, 15, 17)->value; return 0; }
輸出
Disconnect node with value: 12
資料結構
網路
關係資料庫管理系統
作業系統
Java
iOS
HTML
CSS
Android
Python
C 程式設計
C++
C#
MongoDB
MySQL
Javascript
PHP