如何在 R 中以折線圖的形式繪製資料框的行?
若要以折線圖的形式繪製資料框的行,則可以使用 matplot 函式,但我們需要先轉置資料框,因為轉置的資料框值會被視為列,而 matplot 函式繪製的是列,而不是行。例如,如果我們有一個名為 df 的資料框,則可以透過使用以下命令建立以折線圖形式繪製各行的圖形:
matplot(t(df),type="l")
示例 1
請考慮以下資料框:
> x1<-rpois(5,2) > x2<-rpois(5,5) > x3<-rpois(5,3) > df1<-data.frame(x1,x2,x3) > df1
輸出
x1 x2 x3 1 0 9 5 2 3 4 2 3 0 2 1 4 3 7 3 5 5 10 3
將 df1 中的行建立為折線圖:
> matplot(t(df1),type="l")
輸出

示例 2
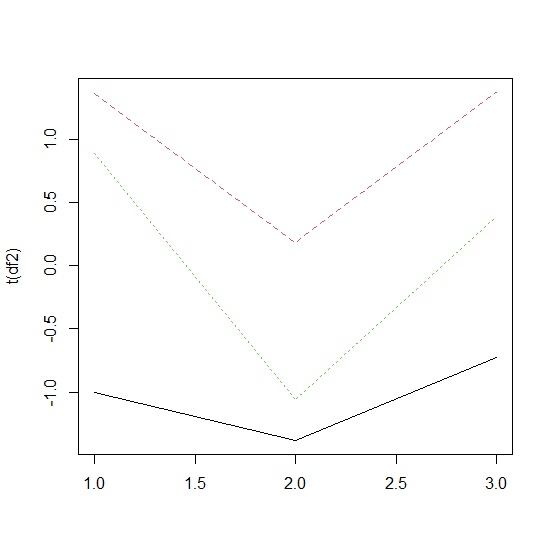
> y1<-rnorm(3) > y2<-rnorm(3) > y3<-rnorm(3) > df2<-data.frame(y1,y2,y3) > df2
輸出
y1 y2 y3 1 -0.9992381 -1.3802480 -0.7228096 2 1.3677936 0.1813761 1.3711921 3 0.8905198 -1.0607813 0.3895616 1 -0.9992381 -1.3802480 -0.7228096 2 1.3677936 0.1813761 1.3711921 3 0.8905198 -1.0607813 0.3895616
將 df2 中的行建立為折線圖:
> matplot(t(df2),type="l")
輸出

廣告
資料結構
網路
RDBMS
作業系統
Java
iOS
HTML
CSS
Android
Python
C 程式設計
C++
C#
MongoDB
MySQL
Javascript
PHP