如何在R中建立具有不同顏色條形圖的直方圖?
要建立具有不同顏色條形圖的類似直方圖的圖形,我們可以使用col引數,並提供直方圖中預期條形圖數量範圍。
例如,如果我們有一個長度為10的向量X,則可以使用以下命令建立具有不同顏色條形圖的X的類似直方圖的圖形:
plot(X,type="h",col=1:10,lwd=5)
檢視以下示例以瞭解其工作原理。
示例
要建立具有不同顏色條形圖的類似直方圖的圖形,請使用以下命令:
x<-rpois(5,2) plot(x,type="h")
輸出
如果執行上述命令,則會生成以下輸出:

要建立具有不同顏色條形圖的類似直方圖的圖形,請在上述程式碼段中新增以下程式碼:
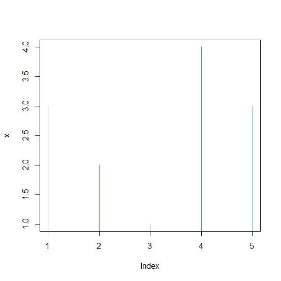
x<-rpois(5,2) plot(x,type="h",col=1:5)
輸出
如果將上述所有程式碼段作為單個程式執行,則會生成以下輸出:

要建立具有不同顏色條形圖的類似直方圖的圖形,請在上述程式碼段中新增以下程式碼:
x<-rpois(5,2) plot(x,type="h",col=1:5,lwd=5)
輸出
如果將上述所有程式碼段作為單個程式執行,則會生成以下輸出:

廣告
資料結構
網路
關係資料庫管理系統 (RDBMS)
作業系統
Java
iOS
HTML
CSS
Android
Python
C語言程式設計
C++
C#
MongoDB
MySQL
Javascript
PHP