威斯康辛多維立方體在計算機體系結構中的結構是什麼?
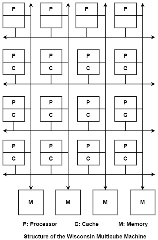
威斯康辛多維立方體架構採用行匯流排和列匯流排構建二維網格結構,如圖所示。三維泛化將呈現為立方體結構。

為了描述威斯康辛多維立方體架構的快取一致性協議,必須給出以下定義:
記憶體中塊的可能狀態
未修改 - 主記憶體中的值是正確的,並且可以有多個正確的快取副本。
已修改 - 主記憶體中的值已過期,並且只有一個正確的快取副本。
快取中塊的可能狀態
特定快取中的資料塊可以具有三種不同的本地狀態:共享(其在主記憶體中的副本處於全域性未修改狀態)、已修改(其在主記憶體中的副本處於全域性已修改狀態)、無效。每個快取控制器包含一個稱為已修改行表的特殊資料結構。該表儲存駐留在該列快取中的所有已修改資料塊的地址。
快取控制器可以發出四種類型的協調命令:
讀取 - 關聯處理器希望讀取其快取中不存在的資料塊。
讀-修改 - 關聯處理器希望寫入其快取中未處於修改狀態的資料塊。
分配 - 無論其當前內容如何,都要寫入整個塊。
寫回 - 應更新主記憶體中的資料塊並將其設定為未修改狀態。
快取和記憶體中狀態轉換的定義,以及命令傳輸路徑的定義。這裡只解釋了READ和READ-MOD命令的執行機制。感興趣的讀者可以參考Goodman和Woest (1988)瞭解其他一致性事務的細節。
對處於已修改狀態的資料塊X的讀取請求 - 讀取請求在行總線上發出,並由其修改行表包含X地址的控制器接受。假設請求者為C00,X的已修改副本由C11持有,X的主列在第2列。在這種情況下,C01接受請求並在列總線上廣播它,所有控制器都將X的狀態更改為未修改。
對處於未修改狀態的資料塊X的讀取請求 - 在這種情況下,主列控制器C02接受請求。如果C02中有X的副本,則直接透過行匯流排將其傳送回C00。
對處於已修改狀態的資料塊X的讀-修改請求 - 在前兩個匯流排操作拾取請求後,使X的副本失效,並在列總線上進行傳輸。最後,C00拾取X,更新它,並以已修改狀態儲存它。
對處於未修改狀態的資料塊X的讀取請求 - 在這種情況下,主列控制器C02接受請求並將其轉發到主記憶體,主記憶體將傳送無效請求以及X的副本。列總線上的每個控制器都接受無效請求並在關聯的行總線上廣播它。
資料結構
網路
關係資料庫管理系統 (RDBMS)
作業系統
Java
iOS
HTML
CSS
Android
Python
C語言程式設計
C++
C#
MongoDB
MySQL
Javascript
PHP