Nucleus 作業系統
Nucleus 是一個由西門子公司旗下的 Mentor Graphics 嵌入式軟體部門開發的即時作業系統 (RTOS),支援 32 位和 64 位嵌入式系統平臺。Nucleus 作業系統 (OS) 主要用於醫療、航空航天、工業、消費電子和物聯網 (IoT) 應用中的即時嵌入式系統。
在本文中,我們將探討 Nucleus 作業系統及其元件和功能。
Nucleus 作業系統
Nucleus OS 最初於 1993 年推出。最新版本 3.x 提供了各種功能,包括 64 位支援、安全認證、電源管理和程序模型。它還支援異構計算多核片上系統 (SOC) 處理器。
在基於 ARMv7/8 和 Cortex-A/R/M 核心以及其他具有記憶體保護單元 (MPU) 或記憶體管理單元 (MMU) 的 SOC 上,Nucleus OS 程序架構利用空間域分割槽來隔離任務和模組。
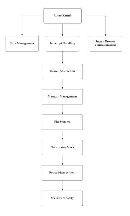
Nucleus 作業系統元件圖
Nucleus 作業系統的元件
檔案系統
與 Windows 和類 Unix 作業系統不同,Nucleus OS 不需要檔案系統即可執行。但是,Nucleus 為需要本地儲存的複雜應用程式提供了多種檔案系統,例如 SAFE、FAT 和 LWEXT。
網路
Nucleus 網路協議棧支援 60 多種網路協議,這是一個 IPv4 和 IPv6 協議棧。Nucleus OS 網路協議棧包括一個簡單的基於套接字的應用程式介面,並支援 POSIX。此外,它還支援多種協議,例如檔案傳輸協議 (FTP)、點對點協議 (PPP)、安全外殼 (SSH)、乙太網點對點協議 (PPPoE)、簡單網路管理協議 (SNMP) 和網際網路控制訊息協議 (ICMP)。
UI 視覺效果
Nucleus OS 3.x 版本與 OpenGL 和最常用的第三方 UI 庫相容。Nucleus OS 支援用於除錯和跟蹤的程式碼最佳化和整合的 Qt 使用者介面框架。此作業系統支援的其他兩個 UI 是 Embedded Wizard 和 Socionext CGI Studio。
安全
Nucleus OS 提供一系列加密選項,用於安全通訊,以保護資料在靜止或傳輸過程中的安全。Nucleus OS 包括 OpenSSL 和 wolfSSL(以前稱為 CyaSSL),後者是一個類似 OpenSSL 的軟體包,對於需要加密但記憶體容量有限的設計來說,它比 OpenSSL 小得多。資料在傳輸過程中受到多種安全協議的保護,包括 SSH、DTLS、IPsec/IKE、TLS 和 SSL。
商業
Nucleus 集成了工業領域領先第三方提供的協議棧。KoenigPa EtherCAT、Softing EtherNet/IP 和 OPC 統一架構主機和客戶端提供了工業協議棧。
安全認證
Nucleus SafetyCert 已獲得 IEC 62304、DO-178C、IEC 61508 和 ISO 26262 最高安全等級的認證。
多核
Nucleus 作業系統在非對稱多處理 (AMP) 和對稱多處理 (SMP) 模式下都支援領先的 32 位和 64 位異構多核 SoC。作為通用作業系統,Nucleus OS 還可以與 Mentor Embedded Hypervisor 一起使用。
連線性
Nucleus 可以使用多種介面與外部裝置通訊,包括 PCI、安全數字 (SDIO)、SPI、PCI-X 和 PCIe、QSPI、USB 2.0 和 3.0、功能、USB 主機和 On-The-Go (OTG) 協議棧。
物聯網和雲
Nucleus RTOS 解決方案支援行業標準的雲和物聯網技術。Nucleus RTOS 產品都支援嵌入式物聯網框架和用於安全物聯網架構的多雲解決方案。
服務
西門子嵌入式提供各種專家服務,包括 SoC、板級支援包、移植到新處理器以及客戶特定的硬體,以使客戶能夠在他們的環境中使用 Nucleus 作業系統解決方案。
Nucleus 作業系統的功能
憑藉其眾多功能,Nucleus 作業系統是建立嵌入式系統的強大選擇。Nucleus OS 的主要特點如下:
即時效能 - Nucleus OS 旨在即時響應,並提供快速的中斷響應時間和一致的行為。它保證了時間敏感的任務能夠在截止日期前完成並保持嚴格的時間管理。
最小記憶體佔用 - 由於其最小記憶體佔用,該作業系統適合記憶體和計算能力有限的裝置。這使得 Nucleus OS 能夠用於各種嵌入式系統,包括使用廉價微控制器的系統。
可擴充套件性 - Nucleus OS 具有高度的可配置性和可擴充套件性。它提供了一個模組化架構,使設計人員能夠僅新增必要的元件,最大限度地利用系統資源並自定義作業系統以滿足特定需求。
多工和多執行緒 - 該作業系統支援多工和多執行緒,允許在單個 CPU 上同時執行多個任務。這使得建立具有多個執行執行緒的複雜程式變得更容易,從而提高了系統效率。
裝置驅動程式和中介軟體 - Nucleus OS 提供了完整的中介軟體和裝置驅動程式選擇。它提供了對各種外圍裝置的支援,包括 UART、USB、乙太網、顯示控制器等。中介軟體元件簡化了檔案系統、網路功能和通訊協議的建立。
記憶體保護 - 為了保證系統完整性,Nucleus OS 具有記憶體保護機制。它提供記憶體保護單元 (MPU) 和記憶體管理單元 (MMU) 來將任務彼此的記憶體區域隔離開,並防止干擾。
電源管理 - 該作業系統具有電源管理工具,以減少嵌入式系統消耗的能量。它具有節電功能,使裝置在不使用時能夠進入低功耗狀態,從而延長電池壽命。
結論
Nucleus 作業系統是一個功能豐富的即時嵌入式作業系統,專為資源受限的環境而構建。由於其佔用空間小且適應性強,因此它非常適合各種嵌入式系統,從簡單的微控制器到複雜的嵌入式處理器。Nucleus OS 憑藉其即時效能、多工和多執行緒功能以及廣泛的裝置驅動程式和中介軟體集,為開發人員提供了一個可靠且有效的平臺來建立嵌入式應用程式。
資料結構
網路
RDBMS
作業系統
Java
iOS
HTML
CSS
Android
Python
C 程式設計
C++
C#
MongoDB
MySQL
Javascript
PHP