混合作業系統


許多作業系統並非基於單一模型。它們可能包含多種作業系統,這些作業系統在效能、安全性和可用性需求等方面採用不同的方法。這就是所謂的混合作業系統。

混合作業系統可以允許一個作業系統滿足一組需求,而另一個作業系統滿足其餘需求。例如,一個作業系統可能提供使用者介面、應用程式監控等,而另一個作業系統可能是一個高效能作業系統,不提供與第一個作業系統相同的服務。

混合作業系統的特性

混合作業系統的一些重要特性如下:

  • 在混合作業系統中,兩個作業系統可以在單個裝置上執行。這可以透過在作業系統之間劃分記憶體和處理器來實現。所有系統資源將在它們之間共享。
  • 計算機系統上的兩個作業系統可能包括一個功能齊全的作業系統和一個輕量級作業系統。這兩個作業系統將根據其功能執行不同的任務。
  • 安裝這兩個作業系統的一種方法是引導第一個作業系統並分配所有系統資源。然後將一半的系統資源分配給第一個作業系統,並用其餘的系統資源引導第二個作業系統。
  • 在同一裝置上處理兩個作業系統的另一種方法是使用虛擬機器管理程式(hypervisors)。這是一個位於硬體和客戶作業系統之間的軟體層,它為客戶作業系統提供虛擬化硬體。
  • 混合環境中的兩個作業系統可能都瞭解另一個作業系統並相互共享資源。例如,這兩個作業系統都可以直接訪問硬體元件(如記憶體、處理器、BIOS等),並且作業系統可以在系統上併發執行。

混合核心

核心是作業系統的核心部分,因為它管理計算機的操作以及硬體。混合核心試圖結合微核心和單核心的特性和方面。這意味著核心結構應該類似於微核心,但結構應該像單核心一樣實現。

混合核心的一個著名示例是 Microsoft Windows NT 核心。此核心處理 Windows NT 系列中的所有作業系統。它被稱為混合核心而不是單核心,因為模擬子系統執行在使用者模式而不是核心模式,這與單核心不同。

NT 核心也不能被稱為微核心。這是因為幾乎所有系統元件都在與核心相同的地址空間中執行,這是單核心的一個特性。

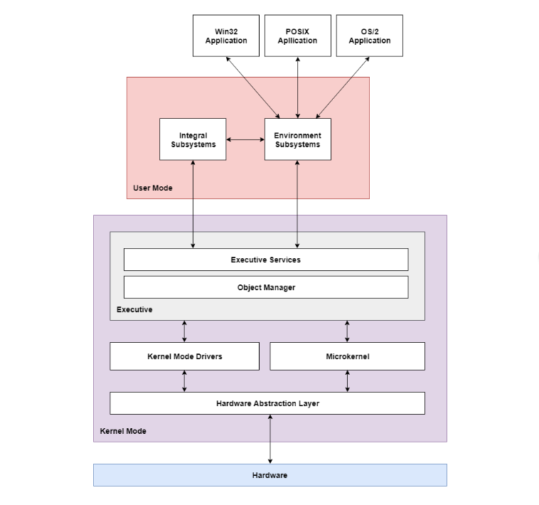
下圖說明了 Microsoft Windows NT 核心的結構:

Hybrid Kernel

Windows NT 作業系統架構主要包含兩個層,即使用者模式和核心模式。使用者模式包含整合子系統和環境子系統,每個子系統包含各種模組。

核心模式的執行部分包含執行服務和物件管理器。執行服務包括 I/O 管理器、IPC 管理器、程序管理器等。

除了執行模式之外,核心模式還包含核心模式驅動程式、微核心和硬體抽象層。硬體抽象層連線到硬體。

更新於:2020年6月22日

7K+ 瀏覽量

開啟你的職業生涯

完成課程獲得認證

開始學習
廣告
© . All rights reserved.