8085程式,用於執行升序選擇排序
現在讓我們看看 Intel 8085 微處理器的程式。在這個程式中,我們將看到如何使用選擇排序對數字序列進行排序。
問題陳述:
編寫 8085 組合語言程式,使用選擇排序對給定序列進行升序排序。數字儲存在 8001H 及其之後的位置。8000H 儲存塊的大小。
討論:
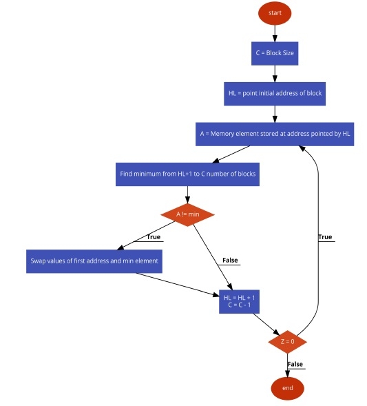
在選擇排序技術中,我們將從一組數字中選擇最小或最大項。在本例中,我們正在考慮升序排序,因此我們選擇最小數字。透過取最小數字,我們將其與當前指向位置的元素交換。在每次遍歷中,子塊的最小數字都放置在正確的位置。
此程式有兩個子程式。第一個子程式將檢查一組數字中的最小數字,第二個子程式將用於交換數字。
輸入:
| 地址 | 資料 |
|---|---|
| . . . | . . . |
| 8000 | 06 |
| 8001 | 22 |
| 8002 | 55 |
| 8003 | 33 |
| 8004 | 66 |
| 8005 | 44 |
| 8006 | 11 |
| . . . | . . . |
流程圖:

程式:
| 地址 | 十六進位制程式碼 | 標籤 | 助記符 | 註釋 |
|---|---|---|---|---|
| F000 | 31, 00, 90 | LXI SP,9000H | 初始化堆疊指標 | |
| F003 | 21, 00, 80 | LXI H,8000H | 指向獲取塊大小的位置 | |
| F006 | 4E | MOV C,M | 獲取計數 | |
| F007 | 23 | DO | INX H | 指向下一個位置以獲取塊 |
| F008 | 7E | MOV A,M | 將元素載入到 A | |
| F009 | CD, 18, F0 | CALL MIN | 查詢最小值 | |
| F00C | BE | CMP M | 比較 M 和 A | |
| F00D | CA, 13, F0 | JZ GO | 如果 Z = 1,則它們相同,跳過交換 | |
| F010 | CD, 2A, F0 | CALL SWAP | 交換最小值和當前內容 | |
| F013 | 0D | GO | DCR C | 將 C 減 1 |
| F014 | C2, 07, F0 | JNZ DO | 如果 Z = 0,則轉到 Do | |
| F017 | 76 | HLT | 終止程式 | |
| F018 | E5 | MIN | PUSH H | 將 HL 推入堆疊 |
| F019 | C5 | PUSH B | 將 BC 推入堆疊 | |
| F01A | 0D | DCR C | 將 C 減 1 | |
| F01B | 23 | LOOP | INX H | 指向下一個位置 |
| F01C | BE | CMP M | 比較記憶體資料與 A | |
| F01D | DA, 23, F0 | JNC SKIP | 如果 CY = 0,則跳轉到 SKIP | |
| F020 | 7E | MOV A,M | 更新 A 的值 | |
| F021 | 54 | MOV D,H | 將 H 複製到 D | |
| F022 | 5D | MOV E,L | 將 L 複製到 E | |
| F023 | 0D | SKIP | DCR C | 將 C 減 1 |
| F024 | C2, 1B, F0 | JNZ LOOP | 如果 Z = 0,則轉到 Loop | |
| F027 | C1 | POP B | 將 BC 從堆疊中彈出 | |
| F028 | E1 | POP H | 將 HL 從堆疊中彈出 | |
| F029 | C9 | RET | 從子程式返回 | |
| F02A | F5 | SWAP | PUSH PSW | 將 AF 儲存到堆疊中 |
| F02B | C5 | PUSH B | 將 BC 推入堆疊 | |
| F02C | 1A | LDAX D | A = 獲取 DE 指向的位置的資料 | |
| F02D | 47 | MOV B,A | 將 A 複製到 B | |
| F02E | 7E | MOV A,M | 獲取 HL 指向的位置的資料 | |
| F02F | 12 | STAX D | 將 A 的內容儲存到 DE 指向的記憶體中 | |
| F030 | 70 | MOV M,B | 將 B 的內容儲存到 HL 指向的記憶體中 | |
| F031 | C1 | POP B | 將 BC 從堆疊中彈出 | |
| F032 | F1 | POP PSW | 將 AF 從堆疊中彈出 | |
| F033 | C9 | RET | 從交換返回 |
輸出:
| 地址 | 資料 |
|---|---|
| . . . | . . . |
| 8001 | 11 |
| 8002 | 22 |
| 8003 | 33 |
| 8004 | 44 |
| 8005 | 55 |
| 8006 | 66 |
| . . . | . . . |
廣告
資料結構
網路
關係資料庫管理系統
作業系統
Java
iOS
HTML
CSS
Android
Python
C語言程式設計
C++
C#
MongoDB
MySQL
Javascript
PHP