8085微處理器中實現降序選擇排序的程式
在這裡,我們將看到一個8085微處理器程式。該程式將使用選擇排序技術對數字序列進行逆序排序。
問題陳述−
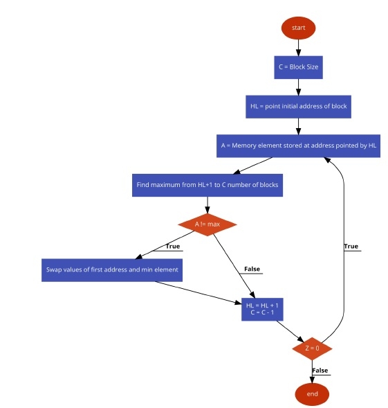
編寫一個8085組合語言程式,使用選擇排序法對給定的序列進行降序排序。數字儲存在8001H及以後的地址中。8000H儲存塊大小。
討論−
在選擇排序技術中,我們將從一組數字中選擇最小或最大項。在本例中,我們考慮降序排序,因此我們選擇最大數。透過取最大數,我們將其與當前指向位置的元素交換。在每次傳遞中,子塊的最大數都放置在正確的位置。
此程式有兩個子程式。第一個子程式將檢查一組數字中的最大數,第二個子程式將用於交換數字。
輸入
| 地址 | 資料 |
|---|---|
| … | … |
| 8000 | 06 |
| 8001 | 22 |
| 8002 | 55 |
| 8003 | 33 |
| 8004 | 66 |
| 8005 | 44 |
| 8006 | 11 |
| … | … |
流程圖

程式
| 地址 | 十六進位制程式碼 | 標籤 | 助記符 | 註釋 |
|---|---|---|---|---|
| F000 | 31, 00, 90 | LXI SP,9000H | 初始化堆疊指標 | |
| F003 | 21, 00, 80 | LXI H,8000H | 指向獲取塊大小的地址 | |
| F006 | 4E | MOV C,M | 獲取計數 | |
| F007 | 23 | DO | INX H | 指向下一個位置以獲取塊 |
| F008 | 7E | MOV A,M | 將元素載入到A | |
| F009 | CD, 18, F0 | CALL MAX | 查詢最大值 | |
| F00C | BE | CMP M | 比較M和A | |
| F00D | CA, 13, F0 | JZ GO | 如果Z=1,它們相同,跳過交換 | |
| F010 | CD, 2A, F0 | CALL SWAP | 交換最小值和當前內容 | |
| F013 | 0D | GO | DCR C | C減1 |
| F014 | C2, 07, F0 | JNZ DO | 如果Z=0,跳轉到DO | |
| F017 | 76 | HLT | 終止程式 | |
| F018 | E5 | MAX | PUSH H | 將HL壓入堆疊 |
| F019 | C5 | PUSH B | 將BC壓入堆疊 | |
| F01A | 0D | DCR C | C減1 | |
| F01B | 23 | LOOP | INX H | 指向下一個位置 |
| F01C | BE | CMP M | 將記憶體資料與A比較 | |
| F01D | D2, 23, F0 | JNC SKIP | 如果CY=0,跳轉到SKIP | |
| F020 | 7E | MOV A,M | 更新A的值 | |
| F021 | 54 | MOV D,H | 將H複製到D | |
| F022 | 5D | MOV E,L | 將L複製到E | |
| F023 | 0D | SKIP | DCR C | C減1 |
| F024 | C2, 1B, F0 | JNZ LOOP | 如果Z=0,跳轉到LOOP | |
| F027 | C1 | POP B | 從堆疊中彈出BC | |
| F028 | E1 | POP H | 從堆疊中彈出HL | |
| F029 | C9 | RET | 從子程式返回 | |
| F02A | F5 | SWAP | PUSH PSW | 將AF儲存到堆疊中 |
| F02B | C5 | PUSH B | 將BC壓入堆疊 | |
| F02C | 1A | LDAX D | A = 獲取DE指向的地址處的資料 | |
| F02D | 47 | MOV B,A | 將A複製到B | |
| F02E | 7E | MOV A,M | 獲取HL指向的地址處的資料 | |
| F02F | 12 | STAX D | 將A的內容儲存到DE指向的記憶體中 | |
| F030 | 70 | MOV M,B | 將B的內容儲存到HL指向的記憶體中 | |
| F031 | C1 | POP B | 從堆疊中彈出BC | |
| F032 | F1 | POP PSW | 從堆疊中彈出AF | |
| F033 | C9 | RET | 從交換返回 |
輸出
| 地址 | 資料 |
|---|---|
| … | … |
| 8001 | 66 |
| 8002 | 55 |
| 8003 | 44 |
| 8004 | 33 |
| 8005 | 22 |
| 8006 | 11 |
| … | … |
| 地址 | 資料 |
|---|---|
| … | … |
| 8001 | 11 |
| 8002 | 22 |
| 8003 | 33 |
| 8004 | 44 |
| 8005 | 55 |
| 8006 | 66 |
| … | … |
廣告
資料結構
網路
關係資料庫管理系統 (RDBMS)
作業系統
Java
iOS
HTML
CSS
Android
Python
C語言程式設計
C++
C#
MongoDB
MySQL
Javascript
PHP