使用非遞迴函式查詢數字最大公約數的C程式
問題
使用非遞迴函式查詢給定兩個數的最大公約數 (GCD)。
解決方案
下面解釋瞭如何使用非遞迴函式查詢給定兩個數的最大公約數 (GCD)。
演算法
請參考下面的演算法,使用非遞迴函式查詢給定兩個數的最大公約數 (GCD)。
步驟 1 − 開始
步驟 2 − 讀取整數 a 和 b
步驟 3 − 呼叫函式 G=GCD(a,b) (步驟 6)
步驟 4 − 列印 G 值
步驟 5 − 結束
步驟 6 − 被呼叫的函式:GCD(a,b)
a. Initialize the i=1, j, remainder b. Remainder=i-(i/j*j) c. Remainder=0 return j else goto step 4 d. GCD(G,remainder) return to main program
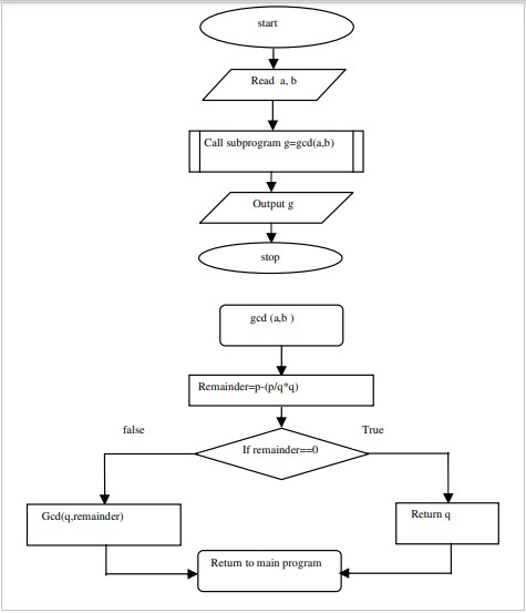
流程圖
下面是使用非遞迴函式查詢給定兩個數的最大公約數 (GCD) 的演算法流程圖。

示例
以下是使用非遞迴函式查詢給定兩個數的最大公約數 (GCD) 的 C 程式:
#include<stdio.h>
#include<conio.h>
#include<math.h>
int gcdnonR(int i,int j){
int rem;
rem=i-(i/j*j);
if(rem==0)
return j;
else
gcdnonR(j,rem);
}
void main(){
int a,b;
printf("enter the two numbers:");
scanf("%d%d",&a,&b);
printf("GCD of %d",gcdnonR(a,b));
getch();
}輸出
執行上述程式後,將產生以下結果:
enter the two numbers:10 30 GCD of 10
廣告
資料結構
網路
關係資料庫管理系統 (RDBMS)
作業系統
Java
iOS
HTML
CSS
Android
Python
C語言程式設計
C++
C#
MongoDB
MySQL
Javascript
PHP