使用Keil軟體程式設計8051
在本節中,我們將瞭解如何使用Keil軟體為8051微控制器編寫和執行程式。
下載Keil
這是Keil的下載連結。您可以非常輕鬆地下載並安裝它。我們正在使用C51版本用於8051裝置。
https://www.keil.com/download/product/

使用Keil為8051微控制器編寫程式
啟動Keil軟體。轉到**專案 > 新建專案**,然後選擇一個位置來儲存您的程式,並命名並**儲存**。
現在在下一個視窗中,從不同的製造商中選擇裝置。我們選擇**Microchip**,然後透過展開選擇**AT89C51**裝置並點選**確定**。

現在轉到選單中的**新建**並選擇**新建**。它將開啟一個新的編輯器來編寫程式碼。
轉到儲存選項並將程式檔案儲存為.c副檔名。
編寫8051微控制器的程式碼。(這裡我們使用閃爍LED 500毫秒的程式碼)

現在從左側面板中,選擇**源組1**,然後**將現有檔案新增到組‘源組1’**。然後選擇程式(c檔案),然後**新增並關閉**
.現在轉到**專案 > 生成目標**來生成專案。如果存在某些錯誤,則生成將失敗,在更正錯誤後可以生成。
現在點選左側面板中的**目標1**,然後選擇**目標‘目標1’選項**。然後將xtal(MHz)值設定為11.0592。選中使用片上ROM複選框。然後轉到輸出選項卡。在此選項卡中,選中**建立HEX檔案**,然後點選確定。然後再次生成它。
透過將此hex檔案上傳到8051微控制器,程式可以載入到其中。並且它將工作。
示例
這裡我們使用了以下程式碼:
#include<reg51.h>
sbit LED_pin = P2^0; //set the LED pin as P2.0
void delay(int ms){
unsigned int i, j;
for(i = 0; i< ms; i++){
// Outer for loop for given milliseconds value
for(j = 0; j < 1275; j++){
//execute in each milliseconds;
}
}
}
void main(){
while(1){
//infinite loop for LED blinking
LED_pin = 0;
delay(500); //wait for 500 milliseconds
LED_pin = 1;
delay(500); //wait for 500 milliseconds
}
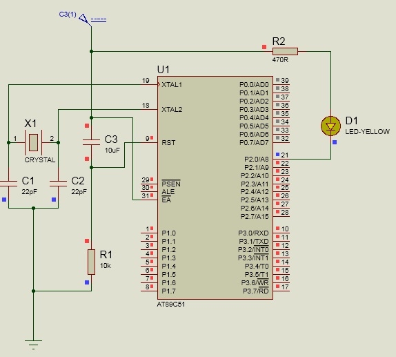
}輸出
連線如下所示

廣告
資料結構
網路
RDBMS
作業系統
Java
iOS
HTML
CSS
Android
Python
C語言程式設計
C++
C#
MongoDB
MySQL
Javascript
PHP