8086 程式生成 Fibonacci 數列
這裡我們將看到如何使用 8086 生成 Fibonacci 數列
問題陳述
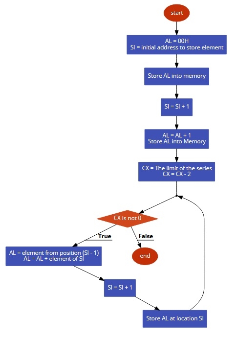
編寫 8086 組合語言程式來生成 Fibonacci 數列。序列限制儲存在位置偏移量 500 處。專案將從偏移量 600 起儲存。
討論
為了生成 Fibonacci 數列,我們首先將 00H 和 01H 放入記憶體中。然後我們從位置偏移量 500 處獲取限制。限制最初減少 2,因為 00H 和 01H 已存在於那裡。現在我們從前一個位置獲取數字,然後將其與當前位置的值相加,之後將結果儲存到下一個位置。
輸入
| 地址 | 資料 |
|---|---|
… | … |
| 500 | E |
… | … |
流程圖

程式

輸出
| 地址 | 資料 |
|---|---|
… | … |
| 600 | 00 |
| 601 | 01 |
| 602 | 01 |
| 603 | 02 |
| 604 | 03 |
| 605 | 05 |
| 606 | 08 |
| 607 | 0D |
| 608 | 15 |
| 609 | 22 |
| 60A | 37 |
| 60B | 59 |
| 60C | 90 |
| 60D | E9 |
… | … |
廣告
資料結構
網路
RDBMS
作業系統
Java
iOS
HTML
CSS
Android
Python
C 程式設計
C++
C#
MongoDB
MySQL
Javascript
PHP