8085程式:查詢最小數字
在這個程式中,我們將學習如何使用8085從位元組塊中找到最小數字。
問題陳述
編寫8085組合語言程式,從位元組塊中查詢最小數字。
討論
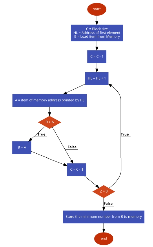
在這個程式中,資料儲存在8001H及以後的地址。8000H儲存塊的大小。程式執行後,將返回最小數字並將其儲存在9000H地址。
邏輯很簡單,我們將第一個數字存入暫存器B以開始工作。在每次迭代中,我們從記憶體中獲取數字並將其儲存到暫存器A中。然後,如果B > A,我們只需將B的值更新為A,否則繼續進行下一次迭代。因此,我們可以找到位元組塊中的最小數字。
輸入
| 地址 | 資料 |
|---|---|
| ... | ... |
| 8000 | 06 |
| 8001 | 55 |
| 8002 | 22 |
| 8003 | 44 |
| 8004 | 11 |
| 8005 | 33 |
| 8006 | 66 |
| ... | ... |
流程圖

程式
| 地址 | 十六進位制程式碼 | 標籤 | 助記符 | 註釋 |
|---|---|---|---|---|
| F000 | 21, 00, 80 | LXI H,8000H | 指向獲取陣列大小的地址 | |
| F003 | 4E | MOV C, M | 獲取陣列大小 | |
| F004 | 23 | INX H | 指向實際陣列 | |
| F005 | 46 | MOV B, M | 將第一個數字載入到B中 | |
| F006 | 0D | DCR C | 遞減C | |
| F007 | 23 | LOOP | INX H | 指向下一個位置 |
| F008 | 7E | MOV A, M | 將下一個數字從記憶體移到累加器 | |
| F009 | B8 | CMP B | 比較累加器和B | |
| F00A | D2, 0E, F0 | JNC SKIP | 如果B <= A,則跳過 | |
| F00D | 47 | MOV B,A | 如果CY為1,則更新B | |
| F00E | 0D | SKIP | DCR C | 遞減C |
| F00F | C2, 07, F0 | JNZ LOOP | 當計數不為0時,跳轉到LOOP | |
| F012 | 21, 00, 90 | LXI H,9000H | 指向目標地址 | |
| F015 | 70 | MOV M,B | 儲存最小數字 | |
| F016 | 76 | HLT | 終止程式 |
輸出
| 地址 | 資料 |
|---|---|
| ... | ... |
| 9000 | 11 |
| ... | ... |
廣告
資料結構
網路
關係資料庫管理系統(RDBMS)
作業系統
Java
iOS
HTML
CSS
Android
Python
C語言程式設計
C++
C#
MongoDB
MySQL
Javascript
PHP