8086程式用於確定n個數字陣列中的最大數字
在這個程式中,我們將看到如何在給定陣列中找到最大數字。
問題陳述
編寫8086組合語言程式,在給定陣列中找到最大數字,該陣列從記憶體偏移量501開始。序列的大小儲存在記憶體偏移量500處。將最大數字儲存在記憶體偏移量600處。
討論
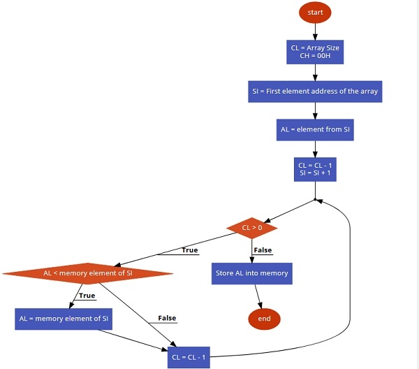
首先,我們從記憶體偏移量500獲取陣列的大小。然後使用該大小,我們將計數器初始化為讀取和檢查所有數字。我們將第一個數字放入AL中,然後檢查每個數字並將其與AL進行比較。如果AL小於陣列元素,則使用陣列元素更新AL。否則跳過該元素並指向下一個元素。因此找到最大元素。
輸入
| 地址 | 資料 |
|---|---|
| … | … |
| 500 | 06 |
| 501 | 51 |
| 502 | 24 |
| 503 | 2C |
| 504 | CF |
| 505 | 3E |
| 506 | 45 |
| … | … |
流程圖

程式

輸出
| 地址 | 資料 |
|---|---|
| … | … |
| 600 | CF |
| … | … |
廣告
資料結構
網路
關係資料庫管理系統
作業系統
Java
iOS
HTML
CSS
Android
Python
C語言程式設計
C++
C#
MongoDB
MySQL
Javascript
PHP